137政府信息公开/col/col57343/index.html信息公开目录/col/col57344/index.html业务动态/col/col102544/index.html?number=WDA39公告公示/col/col57345/index.html?number=WDA3901其他公示/col/col136156/index.html?number=WDA390103
| 索引号: |
11371003004365234J/2025-03674 |
发布单位: |
威海市文登区宋村镇人民政府 |
| 公开方式: |
主动公开 |
成文日期: |
2025-08-29 |
| 有效性/截止日期: |
|
文号: |
|
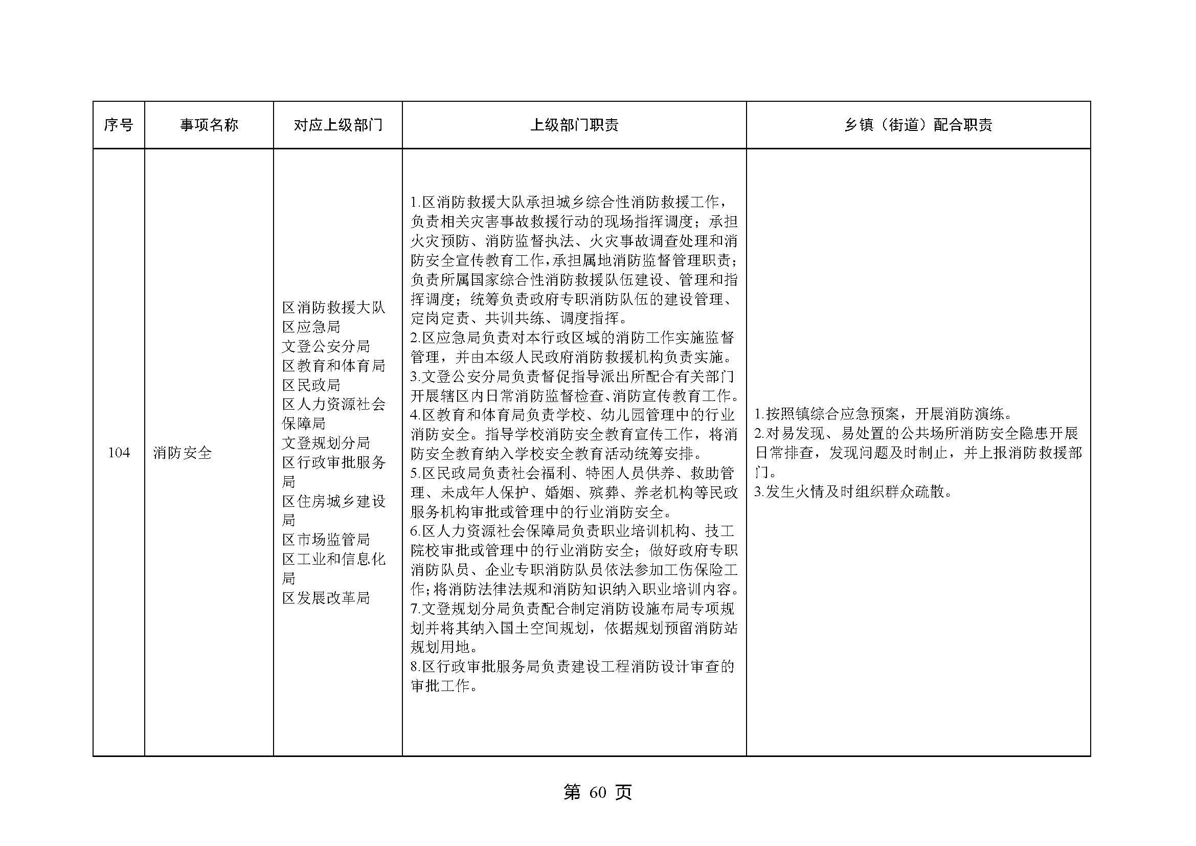
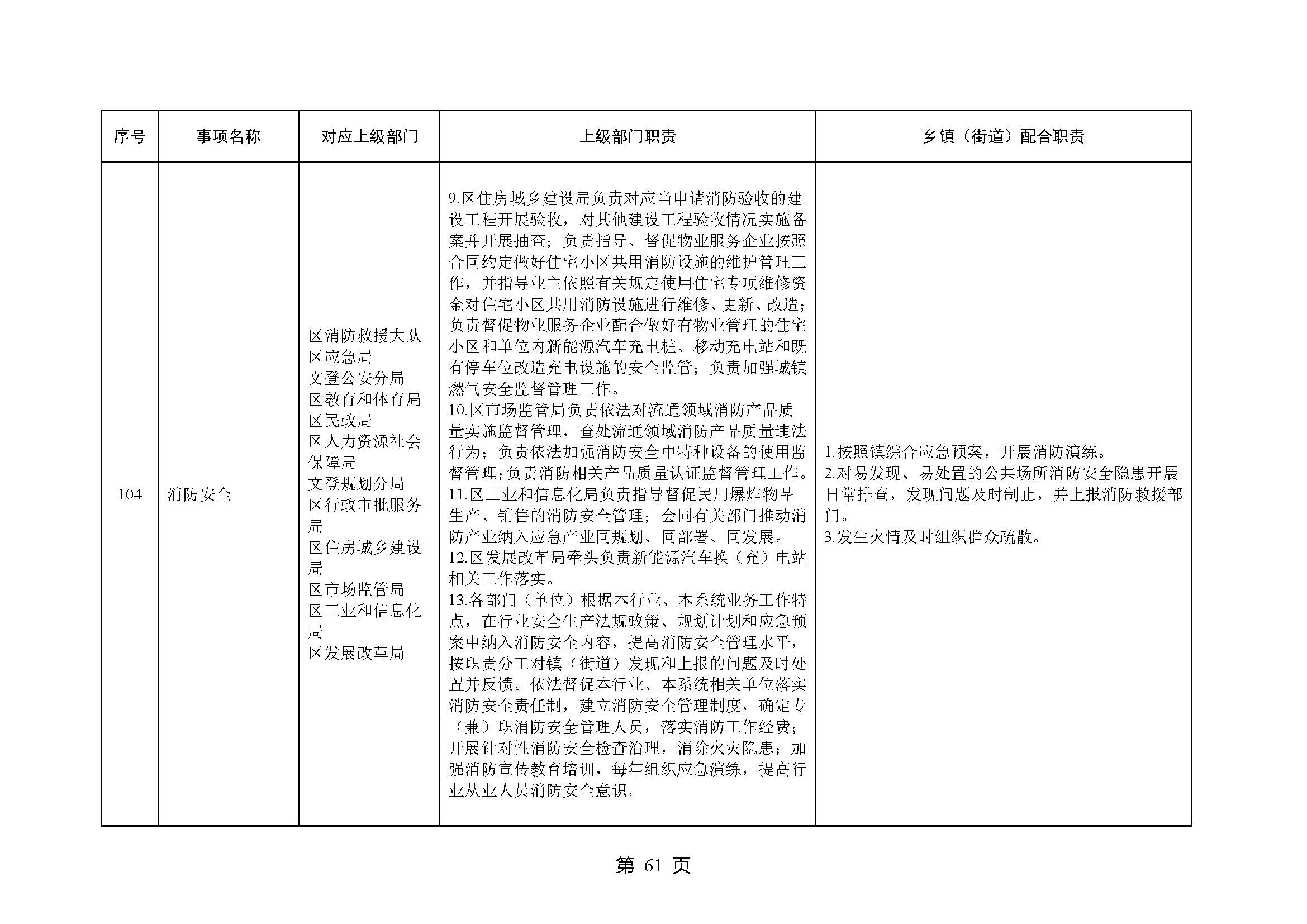
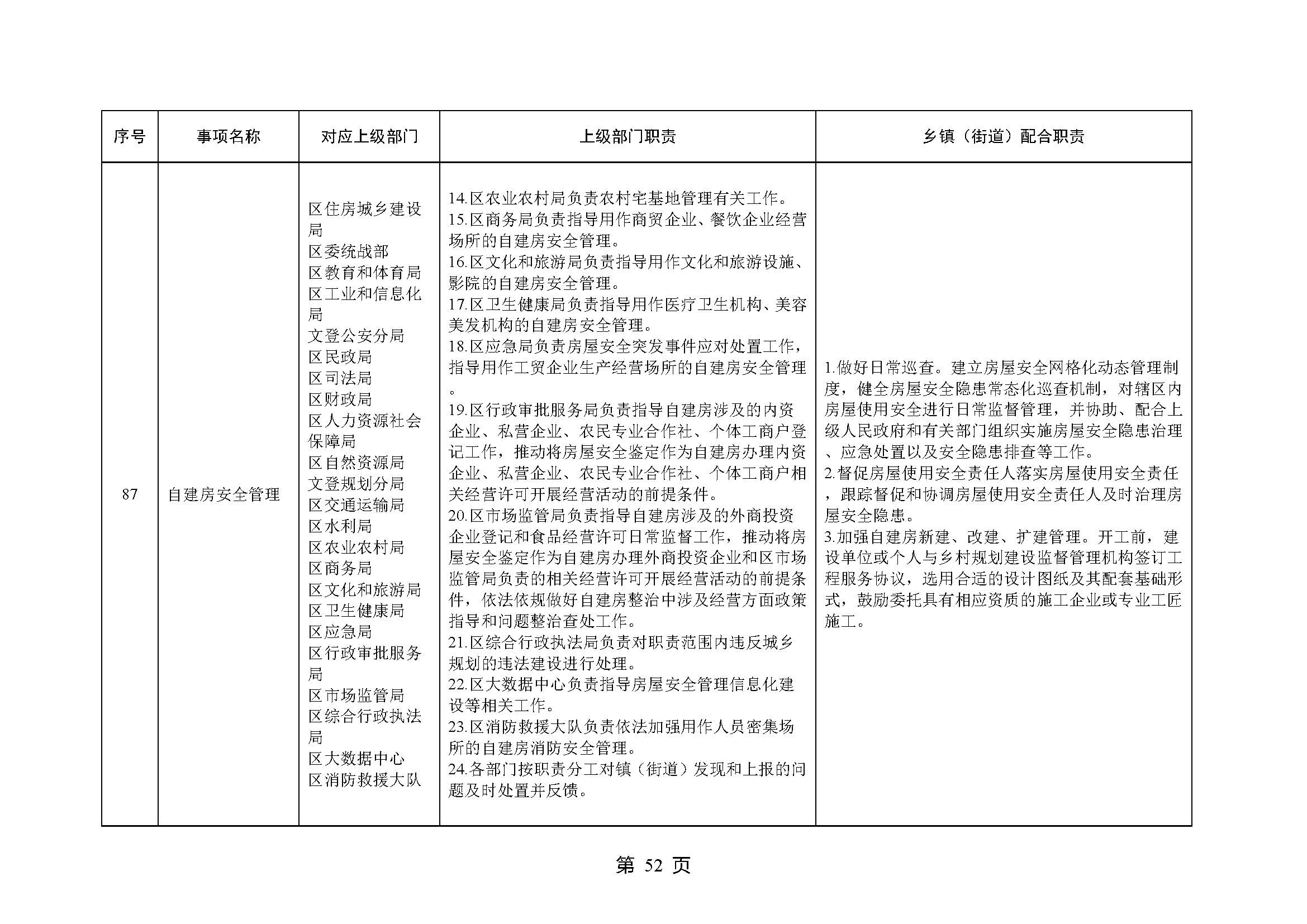
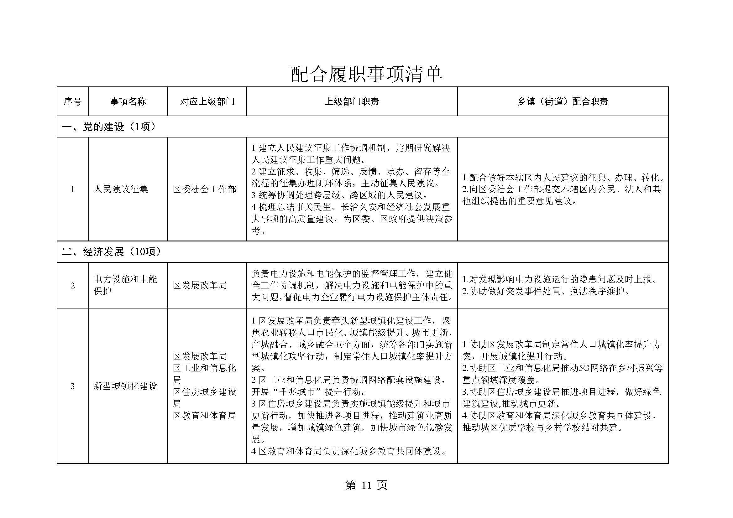
山东省威海市文登区宋村镇履行职责事项清单
|
|
| 发布日期:2025-08-29 18:44 |
访问次数: |
信息来源:威海市文登区宋村镇人民政府 |
字号:[ 大 中 小 ] |
|
|
|