索引号: 11371003MB2858887N/2026-00119 发布单位: 威海市文登区医疗保障局
公开方式: 主动公开 成文日期: 2026-01-08
有效性/截止日期: 文号:
关于解除部分定点医药机构协议管理的公告
发布日期:2026-01-08 14:59 访问次数: 信息来源:威海市文登区医疗保障局 字号:[ ]


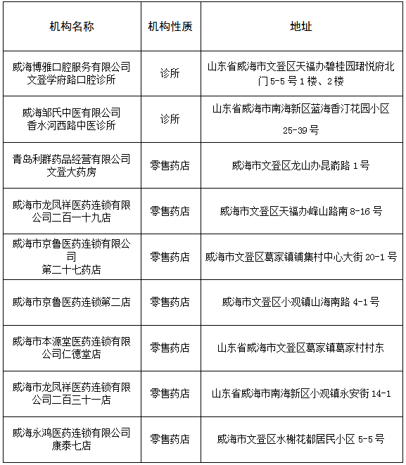
为加强我区定点医药机构协议管理,保障医保基金安全运行,根据《医疗机构医疗保障定点管理暂行办法》(国家医疗保障局令第2号)、《零售药店医疗保障定点管理暂行办法》(国家医疗保障局令第3号)、《山东省医药机构医疗保障协议管理经办规程(试行)》(鲁医保办发〔2025〕5号)和威海市文登区基本医疗保险定点医药机构医疗服务协议相关条款规定,现将近期解除医保服务协议的医药机构名单公布如下:





打印本页 关闭窗口